杨康 1 行鸿彦1 王州龙2
(1.南京信息工程大学电子与信息工程学院,江苏 南京 210044; 2.中国铁道科学研究院集团有限公司
通信信号研究所,北京 100086)
摘 要:针对雷电电磁脉冲侵入通信系统发射通道,导致功率放大器受到干扰,甚至是毁伤的问题,据此设计一种雷电防护模块,实现对雷电电磁脉冲的幅值和特定频率分量的下降,保护功率放大器不受雷电侵入的影响。模块包括瞬态防护电路和滤波电路,瞬态防护电路主要是限制雷电感应电压并转移由雷电引起的相关电流;滤波电路则是对雷电1MHz 以下的低频分量进行抑制。将通信系统发射通道进行简化后,安装防护模块并仿真进行8/20μs 的雷电流侵入,功率放大器峰值功率不会超过30dBm,小于可耐受的峰值阈值功率范围的最小值。实验对简化后的发射通道进行雷电电磁脉冲的侵入,通过增益数据显示,放大器在中心频率144MHz 处未出现明显的增益压缩,说明防护模块可以有效保护敏感器件。
关键词:雷电防护;瞬态防护电路;滤波电路;增益压缩
Lightning protection design for transmission channels of communication systems
Abstract: In view of the problem that the lightning electromagnetic pulse invades the transmission channel of the communication system, resulting in interference or even damage to the power amplifier, a lightning protection module is designed to realize the decrease of the amplitude and specific frequency components of the lightning electromagnetic pulse, and protect the power amplifier from the influence of lightning intrusion. The module comprises a transient protection circuit and a filtering circuit, and the transient protection circuit is mainly to limit the lightninginduced voltage and transfer the relevant current caused by lightning; The filter circuit suppresses the low-frequency components of lightning below 1MHz. After simplifying the transmission channel of the communication system,installing the protection module and simulating the lightning current intrusion of 8/20μs, the peak power of the power amplifier will not exceed 30dBm, which is less than the minimum value of the tolerable peak threshold power range. The experiment carries out the intrusion of lightning electromagnetic pulse on the simplified transmission channel, and the gain data shows that there is no obvious gain compression of the amplifier at the center frequency of 144MHz, which indicates that the protection module can effectively protect the sensitive components.
Key words: lightning protection; transient protection circuits; filter circuits; gain compression
0 引言
雷电是自然界中常见的放电现象,影响通信系统的雷击会在系统内部产生足够高的过电压浪涌,根据应用和设备位置,脉冲幅度范围从几百伏到几万伏不等。现代通信系统对电子电路一般使用低功率,如果器件未受到保护,雷电脉冲的能量会导致电子元件的部分损坏或缓慢退化,甚至会永久损坏设备,严重会导致通信系统的瘫痪[1]。
随着通信系统以及精密电子设备的不断增加,雷电引起的损失也越来越严重,单一的电涌保护器已经不能满足精密设备的精细化保护,而通信系统的运行状态直接关系人们的日常生活[2]。了解被保护系统的特性,并采用电涌保护器(surge protective device,SPD)和其他保护模块进行配合来更好地抑制过电压浪涌成为研究重点。王州龙等[3]提出了一种关于信号设备通信接口过电压损伤检测及判定方法,可以避免防护处于临界状态,从而更好地保障信号设备可靠运行。马世川等[4]根据雷电流频率特性,使用SPD设计了一种雷电电磁脉冲下的电源防护电路模块对雷电流进行衰减,达到保护效果。陈旸等[5]针对超高频(ultra high frequency,UHF) 机载天线为研究对象,设计了SPD与抗浪涌磁珠配合的防护方案。吴刚等[6]一个实际的短波接收天线系统进行雷电电磁脉冲生存能力评估的方法,采用多个SPD 进行配合防护。许勤[7]通过研究一起典型的视频监控系统雷害故障,给出了视频监控设备和机房内其他设备的损坏原因,并提出了在视频接线箱架设方式、浪涌保护器设置及合理布线等方面的优化建议。王国雨[8]为了降低雷电对铁路通信系统设备的危害,对铁路通信系统设备遭受雷击后的常见事故现象进行总结,对雷电事故产生的原因进行分析。Wang 等[9-10]根据电子器件本身的不同特性,使用了多个防雷器件设计射频前端电磁脉冲保护模块对插入损耗进行研究。Zhao 等[11]介绍了电动汽车充电基础设施的防雷保护,它分析了雷电损坏的原因,并使用了空气终端系统、空间屏蔽和SPD进行整体保护解决方案。Arai 等[12]研究了由于铁路信号电缆上附加SPD 对降低雷电过电压的影响,并评估了对减少铁路信号系统雷电危险的影响。Piparo 等[13]通过高压或低压(high voltage/ low voltage,HV/LV)变压器连接到 HV 架空电力线的电路和设备可能损坏的可能性。提出了一种评估这种概率的方法,并给出了确定SPD 的尺寸的指南。Tsovilis等[14]考虑了典型SPD的击穿性能以及它们的电阻、电感和电容行为。通过应用于连接到电动汽车充电站直流侧的组合型 SPD 来演示建模过程。于新海等[15]针对无线电通信收发机进行雷电感应瞬态敏感度的线缆束试验研究,获得导致收发机功能性失效的波形和收发机敏感性能参数,分析失效原因。上述对系统雷击防护的探究一般会研究系统所能承受的最低受扰条件,再使用SPD 或者使用SPD 与其他保护模块进行配合,对雷电流幅值和能量进行一定地降低,达到系统部分设备的防雷标准,但同时缺少对雷电流频域特性的研究应用,对于工作处在高频且较为敏感的系统设备研究较少。
在通信系统中,射频通道容易受扰甚至是损伤[16],根据其中敏感器件的峰值阈值功率的可承受范围,采用SPD和滤波保护电路进行综合应用防雷。SPD 通常用于限制雷电感应电压并转移由雷电或其他各种来源引起的相关电流,滤波保护电路利用ADS(advanced design system)软件设计高通滤波器对雷电的低频分量进行抑制。常用的 SPD 类型包括金属氧化物压敏电阻(metal oxide varistors,MOV)、气体放电管(gas discharge tubes,GDT)和瞬态抑制二极管(transient voltage suppressors,TVS)。本文防护电路采用一个GDT 和多个TVS 并联再与滤波保护电路进行串联,同时在ADS 软件和实验中进行了仿真以及验证。
1 通信系统发射通道雷电防护模块原理
典型通信系统发射通道较为复杂,每个器件对雷电电磁脉冲敏感程度不一样。选取敏感程度较大的器件来进行发射通道的简化方便后续的仿真实验。根据防雷器件的原理及其特性选取合适的型号和仿真模型,再根据雷电流的频域特性为后续滤波保护电路的设计提供理论支撑。
1.1 通信系统发射通道原理
典型的通信系统发射通道如图 1 所示,在雷电防护设计中,需明确系统中的敏感器件。强电磁脉冲通过滤波器后到达功率放大器。功率放大器由偏置电路、匹配网络及有源放大器件组成,其中有源放大器件主要包括双极结型晶体管、场效应晶体管以及高电子迁移率晶体管等半导体器件。这些有源半导体器件的损伤功率阈值相对较低,容易受到高温和高电场的影响。因此,功率放大器应作为发射通道中的敏感器件[16]。
滤波器对频率分量影响较大,为简化通信系统发射通道在雷击下的影响模拟,选择增益为20dB左右的功率放大器和滤波器进行分析。系统正常电源供电电压为36V,工作电压约为12V。此分析为后续瞬态器件的选型提供依据。

图 1 通信系统发射通道原理
Fig.1 The principle of the transmission channel of the communication system
1.2 气体放电管
GDT 是一种内部有惰性气体的多电极陶瓷封装保护装置,通流量大,但响应时间较慢。一般用在系统的初级防雷保护[6]。

仿真模型根据冲击电流下的放电波形如图 2 所示,根据放电特性,可以对其建立ADS 仿真模型,如图 3 所示,以电压控制开关S 和串联非线性阻值R 的结构来模拟放电管的伏安特性,即用压控开关来表征放电管的通断动作特性,用非线性阻值来表征放电管动作后的时变电弧残压特性。
GDT 的选型包括击穿电压UR和脉冲放电电流IR,考虑到正常工作电压U的波动及气体放电管的击穿电压的精度等问题,需要UR大于等于两倍的U。而脉冲放电电流只需要大于雷电流的峰值即可。根据这两样参数本文选用型号为SMD4532-090NF。
1.3 瞬态抑制二极管
瞬态抑制二极管是脉冲保护研究中常用的保护装置之一,能够承受高功率脉冲的冲击[15]。TVS 二极管的主要特点是响应时间快,体积小,但通流量较小。通常,TVS二极管利用其反向击穿的特性用于后级防护[17]。
其选型参数一般有箝位电压、击穿电压、反向工作电压和浪涌电流能力。其中TVS 的击穿电压必须高于电路的正常工作电压。选型时,箝位电压必须低于被保护电路能承受的最大电压。瞬态电压期间,箝位电压越低越好,越能有效保护电路。浪涌电流能力是TVS 能够承受的最大瞬态冲击电流。要根据电路可能受到的最大瞬态电流来选择合适的浪涌电流规格。仿真选择IEEE 所提供的电路模型[9],如图 4 所示,综合参数选择SMF15CA。

1.4 滤波保护
1941 年Bruce 和Golde 提出了双指数函数模型[18]。选用8/20μs 双指数函数波形来模拟雷电流波形。根据雷电放电理论,选择用一个300Ω 的雷电通道波阻抗和一个受控电流源并联来模拟雷电放电通道[19]。

式(1)中
为雷电流量峰值, K 为脉冲幅值校正系数,
波前衰减系数, 波尾衰减系数,I (t)雷电流瞬时峰值。其中,
且
。对式(1)进行傅里叶变换得到双曲线的频谱函数[18]:

对式(2)取绝对值得到幅度谱函数:

由帕斯瓦尔定理可以求得能量分布:

由图 5可知雷电流的主要分布在100kHz以内,图 6 可知能量主要集中在0~200kHz 的频段内。为后续滤波电路的设计提供可靠数据。


2 防护电路设计
通过上述敏感器件简化通信系统发射通道,根据上述防雷器件的原理以及型号设计瞬态防护电路,限制雷电感应电压并转移由雷电引起的相关电流。再根据雷电流的相关特性以及功率放大器的中心频率设计滤波保护电路,对雷电1MHz 以下的低频分量进行抑制。
2.1 通信系统发射通道设计
简化后的通信系统发射通道设计包括功率放大器和滤波器的设计如图 7 所示。功率放大器的仿真设计包括输入阻抗匹配电路,直流偏置电路,输出阻抗匹配电路和晶体管。

图 7 简化后的通信系统发射通道
Fig.7 Simplified transmission channel for communication systems
其中直流偏置电路设计是利用ADS 仿真软件中的直流扫描电路模板完成;晶体管使用NXP 生产的MRF300A;稳定性分析是结合直流偏置电路搭建功率放大器的S 参数仿真电路,然后再分析功率放大器的稳定性;匹配电路设计首先利用ADS中负载牵引设计模块与源端牵引设计模块获取负载端与源端的最佳阻抗匹配值,再利用Smith 圆图完成匹配电路的设计[16]。
滤波器则是根据实际的功率放大器的中心频率设计通带和阻带。功率放大器中心频率为144MHz附近,设置滤波器截止频率为118MHZ 与174MHz。利用ADS仿真软件设计的带通滤波器如图 8所示,其中L1 和L2 分别为221.7nH 和15.9 nH;C1 和C2分别为6.4pF 和88.7pF[16]。

图 8 滤波器电路
Fig.8 Filter circuits
2.2 防护模块
雷电电磁脉冲防护电路设计包括瞬态防护电路和滤波防护电路,防护电路设计流程框图如图 9。主要目的是保护发射通道在雷电电磁脉冲环境下能正常工作,不受干扰或毁伤。因此需要设计瞬态防护电路对耦合到天线上的能量进行泄放,对于瞬态防护电路采用瞬态器件进行设计,探究使用一个GDT 和多个TVS 对耦合电压的抑制效果,采用合适的数量进行瞬态防护电路的设计。另外,雷电电磁脉冲主要处于低频段[18],因此也需通过使用滤波器来抑制雷电电磁脉冲的干扰,对残余电压电流进一步限制,以达到保护通信系统敏感器件不受干扰和损坏的目的。

图 9 防护模块
Fig.9 Protection module
2.3 防护模块设计
对于瞬态防护电路的设计,采用一个GDT,用多个TVS 并联辅助GDT。当通流量大响应时间慢的GDT 和通流量小响应时间快的TVS 直接并联时,TVS 优先导通,单个TVS 往往无法承受强大的雷击浪涌,采用多个TVS 能增加次级瞬态保护的通流量,使得两种器件能够协调工作。同时在过脉冲的作用下,为更好发挥GDT 通流量大的优势,需要在两种防护器件加入电阻进行配合,该电阻也被称为退耦电阻[20]。图 10 是以2kA 的雷电流为激励源,用一个GDT和退耦电阻,分别对1~6片TVS测试残压的衰减变化趋势。

对于 TVS 的残压而言,随着其并联片数的增加,残压也随之下降,但下降的幅度也随之减弱。这是因为TVS 随着并联片数的增加,其导通时的等效电阻下降幅度随之减弱,对于每片TVS 的上分流电流而言,随着其并联片数的增加,每片TVS的分流电流随之减小。在实际应用中,并不是TVS并联的数量越多越好,需要结合防护空间、防护效果、防护成本等综合进行考虑。图 11 是用一个GDT、退耦电阻和六个TVS 组成的瞬态防护模块。

图 11 瞬态防护电路模块
Fig.11 Transient protection circuit module
根据 1.4 所介绍的雷电流的特性,滤波保护电路的设计需要对1MHz 以内的雷电流进行抑制,根据1.4 节,20kHz 以内衰减需要大于20dB,同时对中心频率的衰减需要控制在1dB以内,不影响正常信号的传输。所以选择截至频率为1MHz 的高通滤波器进行滤波保护。
本文设计的滤波保护是先确定滤波器的归一化参数,参考《LC 滤波器设计与制作》规定归一化滤波器的特征阻抗为 1Ω,截止频率为 1/2π。待设计的滤波器根据归一化滤波器利用以下步骤分别计算滤波器中电容和电感的值[21]。定义一个 M 值和K值,如式(5)和式(6)所示。此时待设计滤波保护电路的电容C和电感值L 由式(7)和式(8)确定。

式中𝐹1为待设计滤波器的截止频率,𝐹0为基准滤波器的截止频率,𝑅1为待设计滤波器的特征阻抗,𝑅0为基准滤波器的特征阻抗。𝐿0和𝐶0分别为归一化后的电感值和电容值。
根据归一化高通滤波器的设计数据,L 取1H和0.5H,C 取0.5F。分别对三阶、五阶和七阶的高通滤波器进行回波损耗和插入损耗的对比。各阶滤波器的插入损耗为图 12,其中三阶回波损耗为图13,通过观察得知20kHz 处插入损耗远远大于20dB,1MHz 处为3dB 左右,144MHz 处附近小于0.001dB。说明三种滤波器均可满足设计要求。但是在回波损耗中,如图 13,三阶高通滤波器有着更为平滑的回波损耗曲线,并且回波损耗值更大,具有更为良好的信号传输特性。所以选择使用三阶高通滤波器作为滤波保护电路。


3 防护电路仿真和实验
了解并分析放大器的峰值损伤阈值功率,进行仿真验证,验证峰值功率是否在可耐受范围内,同时进行实验验证,验证雷击前后在中心频率处是否有明显的增益压缩。
3.1 损伤功率阈值
有源放大器件与集成电路在连续电磁脉冲作用下需研究其损伤功率阈值,找到临界条件。其中有源放大器件的损伤功率阈值如表 1 所示。

从表中数据可以看出,在连续电磁脉冲的作用下,常见的有源放大器的损伤功率阈值通常在20 dBm至40 dBm 之间。在持续时间极短的强电磁脉冲作用下,损伤功率阈值可以适当提升至50 dBm。文献[22]通过仿真实验发现,电磁脉冲的耦合量级最高可达90 dBm。对比这两者,如果通信系统发射通道中没有防护电路,侵入的强电磁脉冲很可能会对功率放大器造成干扰,甚至毁伤。
在连续波的交流工作状态下,末级功率放大器的峰值电压可耐受120 V。通过式(9)计算得出对应的功率为54.6 dBm。其中式(9)中V 为峰值电压,R为输入阻抗值,以mW 为单位进行计算。

3.2 仿真验证
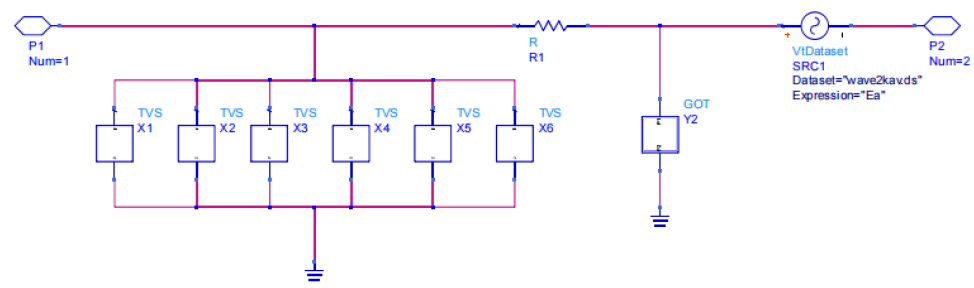
防护模块仿真验证如图,将简化的通信系统发射通道加入雷电电磁脉冲,根据1.1 发射通道原理需要将脉冲反接至电路,再将本文所设计的防护模块放入电路中放至ADS 中进行S 参数验证,其中V1 为正常信号,由功率为5dBm 的频率源发出,X10 为简化后的发射通道模型,V2 为功率放大器的输出信号,X1~6 为TVS, Y2 为GDT,SRC1 为2kV 的雷电电磁脉冲。其中为了凸显经过滤波保护后的过电压的值的大小,仿真有无滤波保护且以负载为10Ω 电阻观察过电压,如图 16 所示。



图 16 负载为电阻时雷击时过电压值
Fig.16 The value of the overvoltage when the load is resistor

图 17 功率放大器雷击前后加入防护模块增益对比
Fig.17 Comparison of the gain of the protection module before and after the lightning strike of the power amplifie
对上述仿真电路模型进行仿真验证,图 15 为简化通信系统发射通道的7.8μs~8.2μs 的输入信号V1 和输出信号V2,可知输出V2 的峰值并不会超过7V,通过式(9)计算可知峰值功率不会超过30 dBm,小于可耐受的峰值阈值功率范围的最小值。图16 是以被保护对象为电阻时的负载两端的过电压值,观察发现,加入滤波保护后的过电压峰值由300V 降低至1V 左右。图 17 为功率放大器雷击前后加入防护模块时中心频率附近的增益情况。加入防护模块雷击前后144MHz 处附近的增益从20.619 dB下降到20.544 dB,未出现明显的增益压缩说明功率放大器正常工作。而雷击未加入防护模块和仅加入瞬态防护模块时中心频率增益分别为7.4723 dB 和16.293dB,相比雷击前增益有明显压缩,说明这两种情况功率放大器均已损坏。
3.3 实验验证
对通信系统发射通道防护电路基于电磁脉冲注入测试系统进行防护测试,目的是对比雷击前后放大器的增益变化,观察在中心频率处是否出现明显的增益压缩,判断防护电路对强电磁脉冲的保护是否起到作用。
为研究通信系统发射通道防护电路的防护性能,根据仿真验证,选取合适的功率放大器和滤波器模拟搭建了简化通信系统发射通道。采用GPP-CWG-2010组合波测试系统注入一次2kV的雷电压。使用网络分析仪测得雷击前和雷击后的增益数据,选取118MHz 和172MHz 之间的部分增益数据如所示。因雷击前后增益数据相差较小,拟合绘制差别不大,不宜观察,所以采用雷击后增益数据减去雷击前增益数据得到增益差,分别拟合绘制仿真与实验的增益差曲线进行观察,如图 18 和图 19 所示。其中图18 为仿真雷击后与雷击前增益差,图 19 为实验雷击后与雷击前增益差。



由图 18 发现仿真出现了雷击后增益增加的情况,这由于仿真模型集中在中心频率处的保护,除去增益增加的情况,可以观察到中心频率处增益变化接近0,而其他频率出现不同程度的增益压缩。根据表中发现与仿真实验在中心频率处增益有所减小,这是因为信号在传输时具有一定的损耗,根据弗林斯增益损耗计算公式,再通过测量传输距离,可得损耗在2dB~3 dB,与仿真数据一致[23]。通过观察图 19 不难发现,144MHz 处附近增益在雷击前后增益差小于0.04,而其他频率处出现了不同程度的增益压缩,在130MHz 和190MHz 范围内离中心频率处越远,增益压缩越明显。
4 结论
雷电脉冲侵入通信系统发射通道会导致敏感器件的部分损坏或缓慢退化,甚至会永久损坏。为保护通信系统的发射通道不受雷电电磁脉冲的干扰,采用其中的敏感器件功率放大器和滤波器来模拟简化的通信系统的发射通道。根据原理设计的GDT模型和TVS 模型,实验探究了TVS 的并联数量对残压的衰减程度,残余电压随着并联片数的增加而下降,但下降的幅度也随之减弱,所以并不是TVS并联的数量越多越好,需要采用合适数量的器件组成瞬态防护电路。同时根据雷电流的频谱和能量的主要分布利用ADS 软件设计高通滤波电路来抑制残余峰值功率。
功率放大器中心频率为144MHz 左右,经雷电电磁脉冲侵入仿真测试,模块工作频率为100MHz~200MHz,峰值功率不超过30dBm,小于功率放大器可耐受的峰值阈值功率范围的最小值,且仿真增益数据结果表明雷击加入防护模块时放大器中心频率处增益未出现明显压缩,而雷击未加入防护模块和仅加入瞬态防护模块时中心频率处均出现了明显的增益压缩。同时实验结果说明雷击时加入防护模块时中心频率处未出现明显的增益差,说明所设计的简化通信系统发射通道和防护模块在雷电电磁脉冲的冲击下并不会造成损坏,可以保证通信系统发射通道不受干扰,起到了保护作用。而如何将通信系统发射通道的防雷成本最小化和收益最大化仍需进一步研究。
参考文献
[1] REDDY B S, VERMA A R. Protection of Digital Telecom Exchanges Against Lightning Surges and Earth Faults[J]. IEEE Transactions on Industry Applications,2015, 51(6): 5305-5311.
[2] 张春龙,行鸿彦,李春影,等.不同类型电缆耦合雷电感应过电压研究[J].电子测量与仪器学报,2018,32(06):180-185.ZHANG CH L, XING H Y, LI CH Y, et al. Journal of Electronic Measurement and Insrumentation.2018.32(06) :180-185.
[3] 王州龙,徐金鹏,靳邵云,等.高速铁路信号设备通信接口雷击过电压损伤试验研究[J].工程科学与技术,2024,56(04):287-296.WANG ZH L, XU J P, JIN SH Y, et al. Experimental study on lightning overvoltage damage of communication interface of high-speed railway signaling equipment[J].Engineering Science and Technology,2024,56(04):287-296.
[4] 马世川,王亚杰,蒋丹,等.雷电电磁脉冲下电源防护电路设计[J].火控雷达技术,2022,51(03):105-110+118.MA SH CH, WANG Y J, JIANG D, et al. Design ofpower supply protection circuit under lightning electromagnetic pulse[J].Fire Control Radar Technology,2022,51(03):105-110+118.
[5] 陈旸,何征,吕弘,等.无人机天线在雷电效应中的响应研究及性能检测[J].电子测量与仪器学报,2020,34(12):29-35.CHEN Y, HE ZH, LV H, et al. Journal of Electronic Measurement and Instrumentation,2020,34(12):29-35.
[6] 吴刚,乐波,杨雨枫,等.短波接收天线系统核电磁脉冲注入试验[J].强激光与粒子束,2019,31(09):79-87.WU G, LE B, YANG Y F, et al. Nuclear electromagnetic pulse injection test of shortwave receiving antenna system[J].High Power Laser and Particle Beam,2019,31(09):79-87.
[7] 许勤.铁路沿线视频铁塔接闪造成设备故障的分析与优化[J].铁道通信信号,2023,59(04):53-57.XU Q. Analysis and optimization of equipment failure caused by video tower flashing along the railway[J].Railway Communication Signal,2023,59(04):53-57.)
[8] 王国雨.铁路通信系统浪涌保护器设计探讨[J].铁道通信信号,2022,58(06):69-72.WANG G Y. Railway Communication Signal,2022,58(06):69-72.
[9] WANG Q, BO L, WANG D, et al. Simulation Design of RF Front-End Electromagnetic Pulse Protection Module Based on Gas Discharge Tubes and Transient Voltage Suppressors[C]//2023 IEEE 7th International Symposium on Electromagnetic Compatibility (ISEMC). IEEE,2023: 1-4.
[10] WANG Q, WANG D, YANG Y, et al. Design and Optimisation of Strong Electromagnetic Pulse Protection Devices Based on Semiconductors and Gas Discharges Tube[C]//2023 Cross Strait Radio Science and Wireless Technology Conference (CSRSWTC). IEEE, 2023: 1-3.
[11] ZHAO J, ZHANG H, LU Q, et al. Lightning protection of electric vehicle charging infrastructure[C]//2016 33rd International Conference on Lightning Protection (ICLP).IEEE, 2016: 1-4.
[12] ARAI H, ONO Y, SUGIMOTO K, et al. Estimation of lightning overvoltages according to lightning conditions and effect on decreasing lightning hazards due to SPD for railway signalling systems[C]//2014 International Conference on Lightning Protection (ICLP). IEEE, 2014:857-862.
[13] PIPARO G B L, MACCIONI M, KISIELEWICZ T, etal. Probability of Damage of Apparatus Powered by an HV/LV Transformer due to Lightning to a Structure Protected by a Lightning Protection System[C]//2023 International Symposium on Lightning Protection (XVII SIPDA). IEEE, 2023: 1-6.
[14] TSOVILIS T E, HADJICOSTAS A Y, STAIKOS E T, etal. An experimental methodology for modeling surge protective devices: An application to DC SPDs for electric vehicle charging stations[J]. IEEE Transactions on Industry Applications, 2023, 60(1): 1645-1655.
[15] 于新海,马振洋,王鹏,等.无线电通信收发机雷电感应瞬态敏感度线缆束试验[J].国外电子测量技术,2022,41(01):14-19.YU X H, MA ZH Y, WANG P, et al. Cable harness test of lightning induction transient sensitivity of radiocommunication transceiver[J].Foreign Electronic Measurement Technology,2022,41(01):14-19.
[16] 郝佳.通信系统发射通道的强电磁脉冲防护研究[D].西安:西安电子科技大学,2022.HAO J. Research on strong electromagnetic pulse protection of transmission channel of communication system[D].Xian: Xidian University,2022.
[17] 马子龙. 多次冲击对信号电涌保护器 GDT 与 TVS配合影响研究[D]. 南京:南京信息工程大学, 2015.MA Z L. Study on the influence of multiple shocks on the cooperation between GDT and TVS of signal surge protective device[D]. Nanjing: Nanjing University of Information Science & Technology, 2015.
[18] 李顺,行鸿彦,易秀成.雷电流信号的频谱与陡度性能分析[J].电子测量技术,2019,42(18):106-111.LI S, XING H Y, YI X C. Spectrum and steepness performance analysis of lightning current signal[J].Electronic Measurement Technology,2019,42(18):106-111.
[19] 耿灿欣.高速铁路牵引供电系统的雷电预警方法研究[D]. 南京:南京理工大学,2021.GENG C X. Research on lightning early warning method of high-speed railway traction power supply system[D].Nanjing: Nanjing University of Science and Technology, 2021.
[20] 王成芳,余建华,强裕君,等.电涌保护器级间退耦元件的冲击损伤分析[J].高压电器,2017,53(08):140-146.WANG CH F, YU J H, QIANG Y J, et al. High Voltage Electrical Apparatus,2017,53(08):140-146.
[21] 樊友平,陈艺,白津阳,等.高压低通滤波器限制雷电过电压的应用方案[J].高电压技术,2019,45(04):1256-1265.FAN Y P, CHEN Y, BAI J Y, et al. Application scheme of high-voltage low-pass filter to limit lightning overvoltage[J].High Voltage Technology,2019,45(04):1256-1265.
[22] 任兴荣.半导体器件的电磁损伤效应与机理研究[D].西安:西安电子科技大学,2014.REN X R. Research on electromagnetic damage effect and mechanism of semiconductor devices[D]. Xian: Xidian University,2014.
[23] WARNICK K F, BROYDE F, JELINEK L, et al. Generalized Friis Transmission Formula Using Active Antenna Available Power and Unnamed Power Gain[J]. IEEE Transactions on Antennas and Propagation, 2024. 6321-6331.
作者简介:
杨康,硕士研究生,主要研究方向为系统防雷;E-mail:408936209@qq.com。
行鸿彦(通信作者),教授、博士生导师,主要研究方向为气象仪器设计与计量、信号检测与处理等;E-mail:xinghy@nuist.edu.cn。
王州龙,副研究员,主要研究方向为交通信息工程及控制、过电压防护、电磁瞬态防护;E-mail:wangzhoulong1982@163.com。
Previous:一种应用于移动通信卫星的 多端口功率放大器系统设计①