黄齐波* ,鲁 玲,王五兔,陈 博 ( 中国空间技术研究院西安分院,西安 710000)
摘 要: 文章介绍了一种可应用于多波束移动通信卫星的高可靠性多端口功率放大器( MPA) 系统设计方案, 该系统由输入网络、固态功率放大器、输出网络、冗余微波开关及射频同轴电缆等组成,该设计方案包含一种新颖的 环备份开关结构,能够保证 MPA 系统在其主份和备份工作状态下各通道之间的幅度和相位一致性,并且通过利用 特定相位同轴电缆对系统中的放大器相位进行均衡的方法,使 MPA 系统在其工作频率范围内具有优良的幅相一致 性和各端口隔离度特性,测试结果表明,采用该设计方案的系统的端口间隔离度大于 24. 48dB,幅度一致性峰峰值 小于 0. 26dB,相位一致性峰峰值小于 2. 44°,具备优良的功能集中能力。该 MPA 系统实现了高端口间隔离度、高幅 度相位一致性、高可靠性以及功率动态分配的功能,能满足多波束移动通信卫星波束形成性能、波束之间隔离性能 以及波束的功率动态调配功能的要求。
关键词: 移动通信卫星; 多端口功率放大器 ( MPA) ; 功率动态调配
Design of a Multi-Port Power Amplifier System for Mobile Communication Satellite
Abstract: The paper presents a design scheme of multi-port power amplifier system with higher reliability for multi-beam mobile communication satellite. This system consists of input net,solid state power amplifier ( SSPA) ,output net,redundant microwave switch and RF coaxial cable. It is designed using new redundant structure with circular backup microwave switches which can enable high amplitude and phase balance characteristics of the proposed MPA system at main status or backup status,and it is designed using new method which employ specially designed RF coaxial cables with different phase to balance the amplifiers’phase of the proposed MPA system. The proposed MPA system has high amplitude and phase balance characteristics and high port’s isolation in its working frequency range,Measurement results show that isolation among all ports of this system are excel 24. 48dB,amplitude and phase imbalance among all channels of this system are within 0. 26 dB and 2. 44°and high capability of power concentration. This system with high port’s isolation,high balance port’s amplitude and phase, higher reliability and power dynamic allocation is designed and realized. This system can meet mobile communication satellite’ s requirements for beam forming,beam isolation and power dynamic allocation.
Key words: Mobile Communications Satellite; Multi-Port power amplifier; Power dynamic allocation
0 引言
自 20 世纪 70 年代以来至今,静止轨道移动通 信卫星已经经过了 40 年的发展历程,主要面向个人 及数据采集等小型用户终端,包括个人手持机、车 载、舰载、机载等形式。目前在轨应用的主流静止轨 道移动通信卫星属于第三代,部署于 2000 年之后, 其典型系统有印度尼西亚的“亚洲蜂窝”( ACeS) 系 统[卫星名为“格鲁达”( Garuda) ]、阿联酋的“瑟拉 亚”( Thuraya) 系统、国际移动卫星-4 系统[1]。第三 代静止轨道移动通信卫星主要标志是卫星通过大型 可展开天线技术、大型通信卫星平台技术、多波束形 成技术,阵列转发器技术等关键技术形成上百个波 束,在其服务区内均满足支持小型化手持终端应用 的卫星等效全向辐射功率( EIRP) 和卫星接收品质 因素( G/T) 的极高要求,且能够在轨动态分配上百 个波束服务区内的卫星下行功率。
根据业务传输需要,改变信道或波束分得的发射功率。在一些应用情况下,当不需要全覆盖灵活 性时,可采用传统的天线,由于可以在零功率和全功 率之间调整( 波束) 功率,多端口功率放大器是解决 灵活功率管理的主要方式[2]。
本文研究的主要内容是设计实现用于多波束移 动通信卫星在轨功率动态调配的高可靠性的多端口 功率放大器系统,文章首先简要的叙述了多端口功 率放大器系统( 以下简称 MPA 系统) 的基本组成,在 此组成的基础上提出了一种新颖的环备份开关结 构,能够保证 MPA 系统在其主份或各种备份状态下 各通道之间的相位一致性,然后给出了基于这种等 相位设计的环备份开关结构的 MPA 系统的性能仿 真分析结果,最后介绍了根据本文设计方案实现的 MPA 系统的测试结果,并对指标要求、仿真分析结 果和测试结果进行比对。
超表面是由亚波长单元按周期或非周期排列而 成的人工电磁表面结构[3],其中每个单元的电响应、 磁响应、各向异性等特性均可以独立控制,对电磁波 的传导、辐射、散射等特性可以实现几乎任意的调 控,且剖面低、损耗小、可共形,这些使得超表面不仅 能够大幅提升现有电磁器件的性能,更可以获得传 统器件无法实现的新功能。
特别地,在波前控制方面,超表面展现出强大的 波前重塑能力,可以对反射波或透射波在远场区域 和近场区域的幅度、相位、和极化分布进行精确的控制[4 - 8]。
对于无线能量传输而言,超表面强大的波前控 制能力可以在基于电磁辐射的中远距无线能量传输 中发挥巨大作用,形成多个远场或近场聚焦波束,本 文主要介绍就基于超表面的多波束天线技术,对目 前已有的工作进行介绍和总结,并探讨其在中远距 无线能量传输中的应用,最后总结并展望。
1 MPA 系统组成原理
国际移动卫星-4 和日本 N-STAR 等为代表的多 波束移动通信卫星的 MPA 系统由输入网络( INet) 、 固态功率放大器( SSPA) 、输出网络( ONet) 以及冗余 微波开关和同轴射频电缆组成,MPA 系统在其工作 频率范围内应具有优良的幅相一致性和各端口隔离 度特性,能较好的满足多波束移动通信卫星波束形 成对通道幅度相位一致性要求、波束之间隔离度对 通道的隔离度要求以及多波束移动通信卫星波束的 功率动态调配功能的要求。
MPA 系统中输入、输出网络原理上一般是由多 个 3dB 桥组成,不同卫星之间的区别在于 3dB 桥之 间的级联方式有所区别; 为了提高 MPA 系统的可靠 性,星载 MPA 系统会设计冗余备份,与常规卫星转 发器系统的环备份网络相比要求更为苛刻,MPA 系 统中的冗余环备份开关网络设计过程中需要特别考 虑主份或备份路径的幅度相位一致性,不同 MPA 系 统中的环备份结构形式上虽然有所区别,但均需要 遵循保证 MPA 系统中各通道的幅相一致性原则,图 1 给出了 Inmarsat-4 卫星 MPA 系统原理框图。

图 1 INMARSAT-4 卫星 MPA 系统原理框图 Fig. 1 Schematic of the MPA on the INMARSAT-4 satellite
下面一章中将要详细阐述,针对文章提出的MPA 系统结构,为了保证主备份切换状态变化后, MPA 系统中各通道相位一致性性能仍然保证要求 的情况下,系统中设计的各种相位约束关系。
2 MPA 系统设计
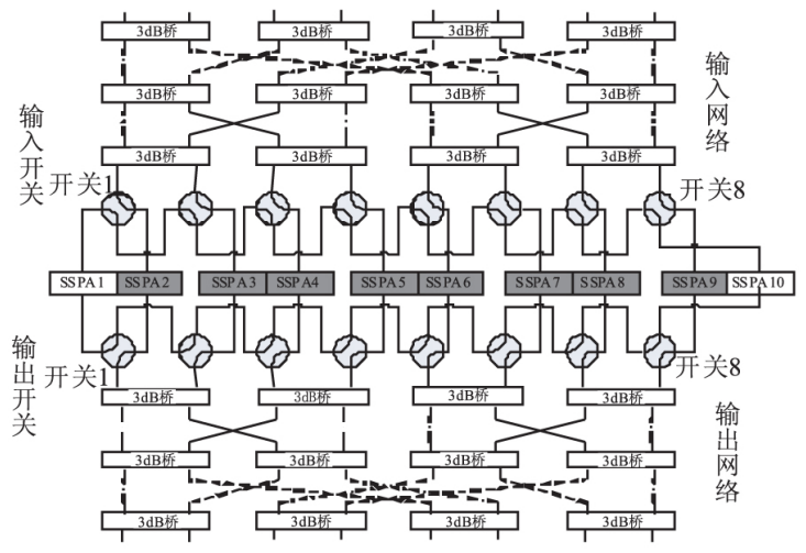
本文介绍了一种可应用于多波束移动通信卫星 在轨功率动态调配的多端口功率放大器系统设计, 该 MPA 系统是一个规模为 8* 8 的 MPA 系统,为了 提高系统的可靠性,采用 10: 8 环备份冗余方式,其 原理框图如图 2 所示。

图 2 本文介绍的 MPA 系统原理框图 Fig. 2 Schematic of the proposed MPA system
文章中的 MPA 结构与 Inmarsat-4 的 MPA 系统 的区别为: 1) 输入网络和输出网络中 12 个 3dB 桥的 连接方式不一样; 2) 在实现同样规模的冗余备份的 情况下,环备份开关数量相对较少。
文章中的 MPA 结构与 N-STAR 的 MPA 系统区别为: 1) 本文中的输入网络和输出网络均为对称结 构,实现优良的幅度相位一致性难度较小,对称的输 入、输出网络使得 MPA 系统每个端口对外表现的性 能一致,更适合于通用的多波束卫星载荷系统设计, N-STAR 设计的这种非对称的输入、输出网络是为了 实现 MPA 系统中特定的相位关系通道,这种设计的 针对性较强; 2) N-STAR 的输入、输出网络由于不对 称的原因导致与环备份开关的连接也是按某种特定 的顺序来连接,而本文 MPA 系统输入、输出系统与 放大器连接更规整,实现系统内的主备份相位一致 性能更容易一些。
2. 1 输入网络
输入网络是 MPA 系统的重要组成部分,用于将 输入信号进行等分。输入和输出端口数目均为 8,1- 8 为输入端口,9-16 为输出端口。任一路信号通过 输入网络后把能量等分为 8 份,输入网络 8 × 8 原理 框图如图 3。

图 3 本文介绍的 MPA 系统中输入网络原理框图 Fig. 3 Schematic of the INet in the proposed MPA system
输入网络中输出端口 X9G ~ X16G 的与输入端 口 X1G ~ X8G 的相位关系矩阵如公式 1 所示。

输入网络各端口幅度一致性、与上述理论矩阵 归一化后的相位一致性以及各端口的隔离度等性能 直接影响 MPA 的幅相一致性性能和各端口输入输 出隔离度性能,所以对输入网络的主要性能有如下 要求:
各通道幅度不一致性≤ ± 0. 2dB;
各通道归一化的相位一致性≤ ± 3 度;
各端口的隔离度≥26dB;
2. 2 固态功率放大器
固态功率放大器是 MPA 系统的核心组成部分,用于将信号进行功率放大,MPA 的放大器特征性能 主要由其决定,同时,10 路固态放大器的幅度相位 一致性性能对 MPA 的幅相一致性和隔离度等重要 指标起着决定性的作用,所以对固态功率放大器的 主要性能有如下要求:
增益≥92dB;
SSPA 输出功率≥42. 55dBm;
各路之间的幅度一致性≤ ± 0. 3dB;
各路之间的相位一致性≤ ± 5 度;
2. 3 输出网络
输出网络是 MPA 系统的重要组成部分,用于将 其 8 路输入信号进行等功率合成。输入和输出端口数目均为 8,1 - 8 为输入端口,9 - 16 为输出端口, 输出网络 8 × 8 原理框图如图 4。

图 4 本文介绍的 MPA 系统中输出网络原理框图 Fig. 4 Schematic of the ONet in the proposed MPA system
输出网络中输出端口 X9G ~ X16G 的与输入端 口 X1G ~ X8G 的相位关系矩阵如公式 2 所示。

输出网络各端口幅度一致性、与上述理论矩阵 归一化后的相位一致性以及各端口的隔离度等性能 直接影响 MPA 的幅相一致性性能和各端口输入输 出隔离度性能,所以对输出网络的主要性能有如下 要求:
各通道幅度不一致性≤ ± 0. 2dB;
各通道归一化的相位一致性≤ ± 3 度;
各端口的隔离度≥26dB;
2. 4 MPA 系统中相位一致性设计
MPA 系统中输入网络至输入环备份开关之间、 输出环备份开关至输出网络之间、SSPA 与输出环备 份开关之间的射频同轴电缆设计为等相位,要求各 段电缆之间的相位一致性≤ ± 1 度。
MPA 系统虽然对输入网络、输出网路、固态功 率放大器、开关、等相位电缆提出了相位一致性要 求,但为了进一步减小系统级联之后的常温下的各 组成部分的相位一致性残差积累,尤其是减小 10 路 固放之间的常温下的全工作带宽内的相位一致性偏 差,可根据各路 SSPA 的相位不一致性计算 SSPA 的 输入端同轴稳相电缆的电长度,定制相应电长度的 电缆达到对 10 路 SSPA 常温下相位不一致进行均衡的目的。图 5 为两组 MPA 系统的 20 路固放配相 前后相位一致性对比;


图 5 20 路固放相位一致性 Fig. 5 Phase balance characteristics of 20 SSPAs
从图 5 可以看出,通过利用同轴电缆进行全带 宽内的相位均衡方法,可使 20 路 SSPA 之间的相位一致性由均衡前的≤ ± 5 度改善为≤ ± 2 度,从而可 提高 MPA 系统的相位一致性和端口隔离度性能。
除此之外,由于冗余备份环的引入,当切换为备 份时,为了保障备份状态下的 MPA 系统各通道的一 致性,需要保证以下相位关系:
如图 6 所示,开关间连接电缆相位均要求一致;
MPA 系统在备份状态( 图 7 为一种备份状态) 下时链路的电长度与主份状态下( 图 6 位主份状 态) 必须相差 2n ,其中 n 为整数,为了减小任意主 备份状态下信号链路由于相差整数个周期而引起的 工作带宽内上下边频相位色散差,n 在兼顾开关间 连接电缆受开关环备份结构布局决定的实际长度取 值的情况下,尽量取小;
SSPA1 和 SSPA10 的输入电缆比其它 8 路的输 入电缆在相位均衡后还需要增加 n* 360 度( n 取值 同上一条要求) ;

图 6 MPA 系统主份时信号流图 Fig. 6 the signal flow graph of the proposed MPA system at main work status

图 7 MPA 系统一种备份时信号流图 Fig. 7 the signal flow graph of the proposed MPA system at backup status
满足以上 MPA 系统中相位关系约束条件,可以 在保证主份和备份状态下各通道之间的幅度和相位 一致性性能情况下,实现系统 10: 8 的冗余备份。
3 MPA 系统仿真与测试
为了简化 MPA 系统的仿真模型,同时不影响 MPA 系统的仿真准确度,在仿真软件 ADS 中建模只 考虑实际信号流向关系,不考虑备份 SSPA 以及环 备份开关。输入网络、固放组件、输出网络均按第 2 章中的幅度相位一致性要求设置幅度相位不一致值 进行仿真,仿真模型如图 8 所示,输入网路和输出网 络通过设置 3dB90 度桥的相位不一致性模拟实际 特性,固放通过设置每路固放的移相衰减量模拟固 放组件实际的幅度相位不一致性特性,用理想的 TL 线模拟电缆和开关的电长度。
利用 ADS 对 MPA 系统的各端口之间的隔离 度、幅度一致性、相位一致性和表征功率动态调配最 大能力的功率集中能力等性能,开展了 S 参数仿真 和非线性谐波平衡仿真分析。图9 中( a) 为 MPA 系 统 8 个输出端口之间的隔离度仿真曲线,图 9 中 ( b) 为功率集中能力仿真曲线,主要参数的仿真结 果见表 1。

* 注: SSPA 输出功率为 18W,则 8 路 SSPA 功率通过 MPA 系 统集中到一个端口的理论功率为: 10* log ( 18* 8) + 30 = 51. 58dBm。

对基于本文介绍的 MPA 系统方案的实际集成系统开展了详细的测试,MPA 系统的主要性能:
1) 幅度一致性为 ± 0. 13dB;
2) 相位一致性为 ± 1. 22 度;
3) 功率集中能力为 51. 2dBm;
4) 端口之间隔离 度最小值为 24. 48dB,该性能能够满足多波束移动 通信卫星波束形成对通道幅度相位一致性要求、波 束之间隔离度对通道的隔离度要求以及多波束移动 通信卫星波束的功率动态调配功能的要求。

4 总结
本文提出了一种 MPA 系统的设计方案,并给出 了基于此方案的 MPA 系统的设计、仿真及测试结 果。此 MPA 系统可应用于移动通信卫星等多波束 通信卫星阵列转发器中,设计的 MPA 系统的仿真和 测试结果显示出了良好的一致性,其测试的幅度和 相位一致性性能、端口隔离度性能、功率集中能力性 能和功率动态调配等功能均能满足多波束卫星波束 形成、波束隔离、功率动态调配等性能和功能要求, 该 MPA 系统的设计方案和实现方法可广泛应用于 多波束卫星系统中。
参考文献:
[1] 刘锐. 国外静止轨道移动通信卫星技术发展综述[J]. 国际太空,2013,10: 26-31.
[2] 张洪太,王敏,崔万照. 卫星通信技术[M]. 北京理工 大学出版社,2018.
[3] 汪春霆,等. 卫星通信系统[M]. 北京: 国防工业出版 社,2012.
[4] 张乃通,张中兆,李英涛. 卫星移动通信系统. ( 第二 版) [M]. 北京: 电子工业出版社,1997.
[5] David M Pozar Microwave Engineering[M]. Publishing House of Electronics Industry,2006.
[6] 王斌,汪春霆. 一种 Ka 频段功率合成放大器的设计 [J]. 无线电工程,2017,47( 1) : 49-52.
[7] 成海峰,张斌. 适用于 MMIC 的功率合成器设计[J]. 电子与封装,2008,8( 10) : 10-13.
[8] 黄齐波,陈建荣,马美霞. 基于 LTCC 技术的 C 频段星 载接收机混频器[J]. 微波学报,2010,26( 1) : 50-53.
Previous:混频器的设计及其应用
Next:通信系统发射通道的雷电防护设计