武路杰
(中国电子科技集团公司第二十九研究所,四川成都,610036)
摘要:如今在雷达和通信领域中,微波接收机的使用范围越来越广。微波接收机的信道受外界因素的影响比较明显,要想使微波接收机的 性能得到保证,需要使用切实可行的方式方法来高效的管理其线性度和灵敏度等信息,使得微波接收机的各项性能得以充分的发挥。本文 在对射频前端进行设计时,对宽度微波接收机所发挥着的作用进行了高效地利用,综合分析了常见的射频前端结构类型,综合分析了影响 射频前端性能的设计因素,提出了合理化的建议,推动微波接收机实现广泛的使用。
关键词:宽带微波接收机;射频前端;低噪声;动态范围
如今芯片技术和现代数字信号处理技术得到了普遍的 使用,数字信号处理技术将传统的基带模拟处理技术进行了 取代,软件无线电技术的使用范围也越来越广。软件无线电 技术对 DSP 和 ADC 芯片技术进行了高效的利用,在器件工 作频率快速提升的过程中,其体积会随之变小,使得其集成 度越来越高,将系统功能损耗控制到最低。高度集成的宽带 射频前端优势体现为接近实时信号处理、瞬时带宽宽度比较 宽、高频率覆盖广和信息处理量比较大等,在现代接收机设 计时,使用软件无线电技术以后,能够将其性能发挥到最佳 水平。在使用纯数字的直接信号处理方式以后,数字处理迁 建的工作频率和采样效率会受到不同程度的硬性,因此表现 出了较强的局限性。所以,在设计宽带射频前端电路时,需 要对其给予足够的重视,使得高性能宽带接收机设计工作取 得最佳的效果。
1 射频前端对微波接收机的重要影响
如今接收机的类型也比较多,性能也变得越来越先进, 其功能表现出了较强的通用化和复杂性。如今在对接收机进 行研究时,注重对其功能损耗、自身重量和体积的控制,使 得其先进性表现得更为突出。综合分析影响微波接收机的各 项因素,要想使其性能得到显著的提升,就要优化设计接收 机的射频前端结构,使得接收机的性能发生根本性的改变。 射频前端的功能主要体现为幅度均衡、增益控制、预选信号 和抗烧毁等,通过优化设计射频前端的各项功能,使得微波 接收机变得更加先进。
2 射频前端的构成形式
■ 2.1 常用的接收机射频前端结构
微波接收机在接收有用的信号时,高电平干扰信号会造 成恶劣的影响,使得信噪比出现了不同程度的变化,给信号 处理造成了严重的不良影响。微波接收机的优势表现为具有 较强线性特点,其噪音也比较低,选择性比较强,使得信噪 比得到保证。对于天线下的信号来说,使用限幅器来对信号进行处理,对后级放大器进行高效的保护,防止信号出现被 烧毁的情况;接着使用带通 滤波器完成信号预选工作,并 使用低噪声放大器完成信号的一级放大,信号被放大以后, 使下一级处理工作得以有序地开展。限幅器发挥的主要作用 为对后级链路进行保护,使得大功率信号不会给其造成任何 的损伤,带外信号被带通滤波器所隔离,低噪声放大器的主 要作用为对噪声恶化产生的影响进行最大程度的补偿,借助 带通滤波器使得互调失真得以高效的抑制,将失真响应削弱 到最低,其优势体现为结构简便和成本投入比较低等 [1]。常 用的射频结构详见图 1。

图 1 常用的射频结构
■ 2.2 YIG 统调预选滤波器结构
对于射频前端结构来说,带通滤波器被 YIG 统调预选滤 波器所取代,在结构里,YIG 统调预选滤波器时,其优势体 现为对外抑制性良好、带宽比较窄、体积非常小和频率范围 比较广等,因此,高效的抑制了本振频率和对镜像频率。在 YIG 统调预选滤波器工作时,调节温度使用的主要措施为温 度补偿措施,使得滤波器的各种性能得到保证。在温度补偿 处理的过程中,整个射频段内需要完成逐点对应工作,在数 据测量时,使用的主要的方式为软件测量,实现对温度补偿 的自动化管理,确保频率达到最佳状态。射频放大器的主要 作用为对 YIG 滤波器和混频器的损耗进行高效的补偿,使得 天线电路和本振电路间的隔离得到积极的改善,显著提升射 频前端的灵敏度。
■ 2.3 滤波器组宽带射频前端结构
在射频前端结构形式中,带通滤波器被开关滤波器所取代,使用带通滤波器的优势体现为两点,第一,亚倍频程, 因此带宽比较小;第二,温度变化比较小,具有良好的稳定 性,不需要使用额外的温度来开展补偿任务,将工作的复杂 性降到最低,显著地提升了整机工作的可靠性和稳定性。使 用分段滤波器方式以后,为后续的接收机变频处理好频谱的 搬移工作,不会有过多的杂散信号出现。
3 接收机系统设计
本方案采用的主要形式为三次超外差结构,在对输入 的镜频进行高效滤除的过程中,使用的主要方法为高本振 方法。500~3000MHz 信号被天线接收以后,在开关的影响 下,以分组的方式进入到预选滤波器组中,在低噪声放大 器的作用下,信号被放大,接着信号会进入到放大模块中, 实现再次的放大处理,放大器和衰减器是该放大模块的核心 内容。6000~8500MHz 本振信号和射频 信号在混频处理以后,使得 5.5GHz 固定 中频信号得以高效的获取;5.5GHz 固定 中频信号经过一系列的处理以后,会与 3885MHz 固定本振开展二次混频操作, 使得 615MHz 中频信号得以高效获取; 615MHz 中频信号经过系列处理以后,与 1545MHz 固定本振实现第三次混频,形 成了 70MHz 固定中频,输出时,借助放 大滤波得以有效地输出。接收机方案的 具体情况详见图 2。

图 2 接收机方案图示
■ 3.1 接收机射频关键模块电路设计
3.1.1 射频开关选择
射频链路中使用到射频开关的位置有四 处,选择使用的主要开关形式为通道间隔离 度比较高、插损比较小的开关,实现对射频 开关的高效控制。射频开关的生产企业为 ADI 公司,产品型号为 HMC245AQS16,其工作频 段为 DC-3.5GHz,具体的工作原理和参数信息 详见图 3。
图3
3.1.2 放大器
在使用的所有放大器中,第一级放大器 为低噪声放大器,高效抑制系统噪音,后几 级放大器的作用为对系统增益给予科学的调 整,具体的指标包括增益平坦度、频率范围 和噪声系数等。通过对成本和性能综合分析 以后,放大器模块的系数信息详见表 1。

3.1.3 混频器
信号处理需要使用三次混频的方式,一 混频输入 500--3000MHz 射频信号后,与一本振扫频源达到 混频的作用,使一中频信号 5500MHz 得以快速的输出;二 混频实现对 3885MHz 二本振和 5500MHz 的一中频信号混 频,输出的二中频信号为 1615MHz;三混频器对 1545MHz 的三本振信号与 1615MHz 二中频信号进行混频。混频器的 种类主要包括两种,分别为无源混频和有源混频,从成本和 性能的角度分析,决定使用 ADI 公司的混频器,混频器主 要参数见表 2。

3.1.4 频率源辅助模块
本振驱动混频器需要的功率值要保持在 10dBm 以上, 8dBm 是 ADF4350 频率源最高输出功率,借助滤波器和 功分器来对 5dB 的损耗进行预留,放大了本振源的功率。 8dBm 是 LMX2592 的最大输出功率,无法将混频器驱动起 来,要对本振源进行放大处理。频率源辅助电路的具体情况 详见图 4,放大器的具体参数信息详见表 3。

图 4 振源放大滤波电路

3.1.5 衰减器
ADI 公司 HMC542B 程控衰减器是衰减器的主要类型, 工作频率为 DC-4GHz,供电为 +5V,编程时,使用 SPI 协 议完成相关的操作,1.7dB 是其典型插损,具有的典型衰减 位数量为 6 个,选择不同位来完成对所需衰减量的高效组合, 具体情况详见表 4 所示。

3.1.6 中频滤波器
全面剖析成本与体积,中频滤波器的型号主要体现 为 5515BP15C725、SF2250E 和 854670 等 三 种 情 况, 一中频滤波器以 JOHANSON 公司生产的 5515BP15C725 滤 波 器 为 核 心, 工 作 频 段 设 置 为 5150--5875MHz。 5515BP15C725 的特性详见图 5 所示。
图5
RFM 公司的声表滤波器 SF2250E 的主要类型为二中频 滤波器,1605--1625MHz 通带内插损达到了 3.4dB,其参 数特性详见图 6 所示。

图 6 SF2250ES 参数特性
SAWTEK 公司的 854670 滤波器是三中频率器的主要类 型,70MHz 是滤波器的中心频率,14.5dB 是其典型的插损, 20MHz 是 3dB 带宽的主要频率,其特性曲线和主要参数值 的具体情况详见图 7。

图 7
■ 3.2 控制电路
3.2.1 电压转换电路
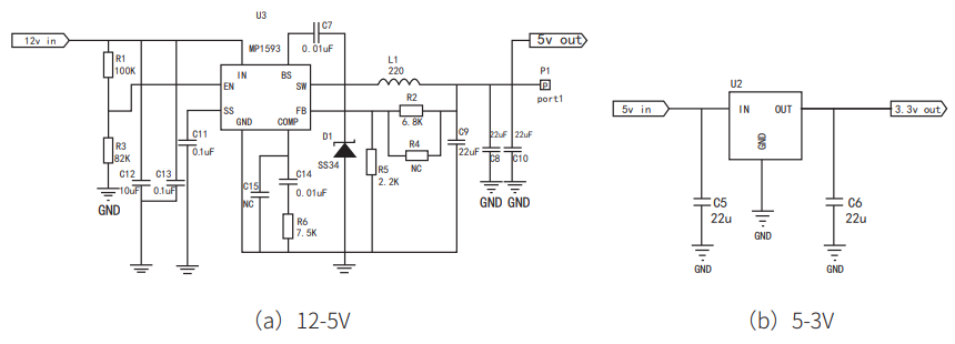
主供电的供电电压为 12V,射频开关、程控衰减器和放 大器的供电电压为 +5V,LMX2592、ADF4350、单片机的 供电电压为 +3.3V,做好电源管理芯片 MP1593 的电平转换 工作,从 12V 转换到 5V,使用 ASM1117 完成 5V ~ 3.3V 电平转换,电路的具体情况详见图 8。

图 8 电平转换电路
3.2.2 放大器电源控制电路
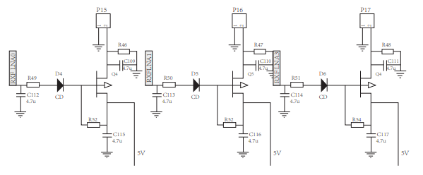
微波开关隔离度有限,借助单片机引脚来控制低噪放所 需的 5V 供电电源,反向隔离主要是借助低噪放的关 断得以实现的。高电平输出时,单片机发挥了重要的 作用,PMOS 管完成截止操作后,低噪放供电电压值 为 0V;PMOS 管完成导通操作以后,低噪放供电电 压值为 5V[3]。放大器电源控制电路的具体情况详见图 9。

图 9 放大器电源控制电路
3.2.3 参考时钟电路
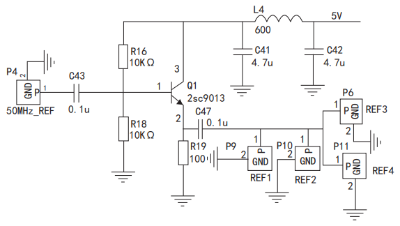
本方案使用的本镇源数量为 6 个,1545MHz 和 3885MHz 频率源完成收发任务,需要的参考时钟数量 为 4 个,同一参考源为 50MHz 有源晶振,对电压跟随 器结构进行了合理化的使用,电路的具体情况详见图 10。

图 10 50MHz 参考时钟电路
3.2.4 PIC 主控电路
主控芯片为 PIC33EP128GP506,高效的控制了低噪 放供电模块、微波开关和振源,使用 SPI 协议完成衰减器 (HMC542B)、频率源(ADF4350、LMX2592)的通信任 务,数据线与时钟线共用,利益各自片选线完成区分工作 [4]。 单片机的 IO 口直接控制放大器的供电模块和链路选择开关, 具体情况详见图 11。

图 11 PIC 控制电路控制框图
4 结语
微波接收机的核心组成成分为射频前端,接收机的性能受射频前端性能的直接 影响,给信号处理造成 了不同程度的制约。本 文从接收机电路中关键 器件的电路设计和选型 等层面出发,针对滤波 器、衰减器、混频器、 放大器和微波开关开展 了全面而透彻的分析, 详细的介绍了单片机控 制电路的具体设计情况,优化升级了射频祈祷暖的设计理念, 推动微波接收机发展技术朝着更加先进的方向发展。
参考文献
* [1] 周围 . 基于 LTCC 技术的微型高性能微带带通滤波器的研 究与设计 [J]. 南京理工大学 ,2016(1):88-89.
* [2] 陈丙举 .3MHz-850MHz 多频段多天线接收机设计及实现 [J]. 电子科技大学 ,2013(1):21-22.
* [3] 常高嘉 . 零中频接收机的研究和硬件设计 [J]. 西南交通大 学 ,2013(8):66-67.
* [4] 何俊伟 .LTCC 无源电路和微波多通道接收机的研究 [J]. 电子科技大学 ,2013(9):13-16.
Previous:基于上变频组件的射频前端系统及射频 信号收发应用分析
Next:毫米波雷达系统射频前端测试方法