王子岳,刘多伟,程 飞,黄卡玛 (四川大学电子信息学院,成都 610065)
摘 要:提出了一种工作在 2.45 GHz 的大功率固态微波源,该微波源由锁相环、数控衰减器、驱动 放大器、低通滤波器和功率放大器等器件组成,能够产生 2.45 GHz 连续波信号,并实现输出功率的 步进控制。对各部分电路进行了设计,制作了信号源的实物样机并进行了测试。测试结果表明,该 信号源最高可输出频率为 2.45 GHz、最大功率为 39.8 dBm 的大功率微波,具有输出频率稳定、控制 方便、谐波抑制度高等优点,能应用于微波加热、无线能量传输、微波等离子体等领域。
关键词:固态微波源;锁相环;数控衰减器;低通滤波器;微波放大器
中图分类号:TN830.4 文献标志码:A 文章编号:1681-1070 (2021) 07-070303 DOI: 10.16257/j.cnki.1681-1070.2021.0705
中文引用格式:王子岳,刘多伟,程飞,等. 2.45 GHz 微波大功率信号源设计[J]. 电子与封装,2021,21 (7): 070303. 英文 引 用格 式 :WANG Ziyue, LIU Duowei, CHENG Fei, et al. 2.45 GHz microwave high power source design [J]. Electronics & Packaging, 2021, 21(7): 070303.
2.45 GHz Microwave High Power Source Design
WANG Ziyue, LIU Duowei, CHENG Fei, HUANG Kama (College of Electronics and Information Engineering, Sichuan University, Chengdu 610065, China)
Abstract: 2.45 GHz high power solid-state microwave source which is composed of phase locked loop, digital attenuator, drive amplifier, low pass filter and power amplifier is presented. Each part of those components is designed and the whole signal source is fabricated and measured. The measured results show that this source can generate 2.45 GHz microwave signal with a maximum power level of 39.8 dBm. Moreover, it has the merit of stable output frequency, easy control, and high harmonic suppression. It can be applied in the area of microwave heating, wireless power transfer, microwave plasma and so on.
Keywords: solid-state microwave source; phase locked loop; digital attenuator; low pass filter; microwave amplifier
1.引言
微波大功率信号源是指可以产生瓦级以上功率 的微波信号源,通常工作在 2.45 GHz 等 ISM 频段,可 以应用于微波医疗、微波炉、消毒灭菌、微波等离子体 灯等领域[1-4]。产生大功率微波的来源主要有 2 种:电真 空器件(磁控管、行波管等)和微波固态器件。电真空 器件的直流到微波的转换效率较高,输出功率一般可 以达到上百瓦,但是具有使用寿命有限、可靠性差、占用体积较大等问题。虽然相较于传统的电真空器件, 微波固态功率源的输出功率和效率较低,但随着 LDMOS 和 GaN 等技术的日益发展,这些问题都在逐 步解决。此外,微波固态功率源使用寿命长、可靠性高、 体积小、易于集成[5-7]。为了解决固态器件的单器件输 出功率较低的问题,可以利用功率合成技术,使用多 个固态器件的并联放置实现高功率输出[7]。
微波大功率信号源的核心器件包括锁相环电路 与功率放大器电路。目前锁相环技术很成熟,使用单 片机控制能产生高精度、稳定的微波小信号输出。功 率放大器在民用通信及军用雷达方面有着巨大的需 求 ,LDMOS、GaN-HFET、MOSFET 等 放 大 器 发 展 迅 猛,功率与效率均在不断提升。文献[8]利用 LDMOS 器件,采用三级放大电路,在 S 波段获得了 240 W 的 功率输出;文献[9]利用不平衡耦合谐振器反馈电路, 设计了一款在 S 波段工作的 MOSFET 大功率微波源, 在 2.45 GHz 处的输出功率可达 203 W;文献[10]利用 锁相环和压控衰减器设计了一款频率和功率均可调 节的固态微波源,在 400~500 MHz 频段输出功率范围 为-7~36 dBm。
本文提出了一种固态微波源设计方案,该方案采 用锁相环芯片作为稳定的频率源输出 2.45 GHz 的小 信号,再经过衰减、放大、滤波等,最后实现了 14.0~39.8 dBm 的功率输出,且输出功率可以按照 0.5 dB 的步进进行控制。测试结果表明该固态源具有 输出频率稳定、控制方便、谐波抑制度高等优点,能应 用于微波加热、无线能量传输、微波等离子体等领域。
2 微波功率源设计
2.1 总体设计
本文提出的大功率微波源的整体框架如图 1 所 示。单片机控制锁相环输出 2.45 GHz 微波小信号,依 次经过衰减器、第一级驱动放大器、数控衰减器、二级 驱动放大器、低通滤波器、末级功率放大器,最后得到 大功率的微波连续波输出。第一级衰减器的作用是将 锁相环与后级电路进行隔离,防止后级电路对锁相环 电路产生牵引作用。单片机可对数控衰减器进行控 制,实现输出功率 0.5 dB 的步进控制。

2.2 各模块电路设计
2.2.1 频率源电路
相较于压控振荡器等频率源,锁相频率合成器 (锁相环)具有频率稳定度较高等优点[10],因此应用较 广泛。锁相环的原理如图 2 所示,主要由 3 个模块构 成:鉴相器 (PD)、环路滤波器 (LF) 和压控振荡器 (VCO)。VCO 的输出信号经过 N 分频器后与参考频 率信号共同作为 PD 的输入,PD 的输出电压正比于两 输入信号的相位差,经过 LF 滤除高频分量和噪声后, 作为 VCO 的控制电压输入,该电压使 VCO 的频率和 相位发生变化,直至 VCO 的输出频率与参考输入频 率一致,此时称环路被锁定[11-12]。

本次设计采用 ADF4350 作为频率源。ADF4350 是由 ADI 公司推出的一款宽带频率合成器,内部具有 一个集成 VCO,可输出 2.2~4.4 GHz 的基波频率,同时 可以利用内部分频电路输出低至 137.5 MHz 的频率。 ADF4350 使用 SPI 接口与微控制器通信,在控制过程 中需要使用微控制器向 ADF4350 的 6 个控制寄存器 写入控制字,从而实现对频率源的输出控制。
ADF4350 的输出频率计算公式为: fOUT= fPFD×(I+F/M) (1) 其中,fPFD 为鉴相频率,I 为整数分频系数,F 为小数分 频系数,M 为模数。鉴相频率的配置由式(2)给出: fPFD= fIN×{(1+D)/[R×(1+T)]} (2) 其中,fIN 为输入基准频率,D 为 fIN 倍频器位,R 为 RF 基准分频系数,T 为基准 2 分频位(0 或 1)。
在设计中,使用 25 MHz 温补晶振作为输入基准 频率,即 fIN=25 MHz。取 fPFD=fIN=25 MHz,则 D=T=0, R=1。根据设计要求,需要输出 2.45 GHz 的频率信号。 由于 2.45 GHz 在 2.2~4.4 GHz 的基频范围中,因此不 需要使用 RF 分频器,取 M=2,I=98,F=0,根据式(1)可 以计算出 fOUT=2.45 GHz。环路滤波器为低通滤波器,对 整个环路的参数调整起到关键作用。本次设计中使用 三阶无源滤波器,其电路如图 3 所示。ADF4350 共有 4 个输出端口,即 VCO 输出、互补 VCO 输出、辅助 VCO 输出和互补辅助 VCO 输出。在本次设计中,使用互补 VCO 输出,并关闭辅助输出,输出功率设置为-4 dBm。

2.2.2 第一级驱动放大器
微波信号由频率源产生后,首先经过第一级驱动 放大器。第一级驱动放大器采用安华高公司的增强型 高电子迁移率晶体管 ATF55143,其工作频率范围为 450 MHz~6 GHz,在 2 GHz 时具有低至 0.6 dB@2.7 V、 10 mA 的噪声系数和 17.7 dB@2.7 V、10 mA 的增益。
本文使用 ADS 对第一级驱动放大器进行仿真设 计,电路原理如图 4 所示。本设计选择漏极电压 Vds=2.7 V、漏极电流 Ids=10 mA 作为低噪声放大器的静 态工作点,电路采用 5 V 单电源供电。使用 ADS 的 StabFact 控件进行稳定性分析,放大器稳定系数大于 1,避免了自激。放大器输入输出端分别采用 15 pF 和 10 pF 的电容进行阻抗匹配和隔直。
图 5 是对第一级驱动放大器 S 参数和输出功率仿 真结果。在 2.45 GHz 处,放大器的增益达到 17.38 dB, S11 低于-20 dB,输入功率为 0 dBm 时,输出功率被压 缩但仍可达到 15 dBm。



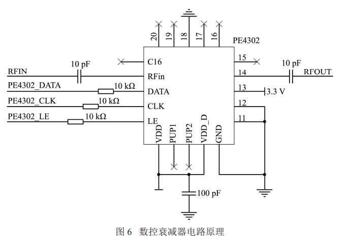
2.2.3 数控衰减器电路
本 文 采 用 Peregrine 公司的数控衰减器芯片 PE4302 进行输出功率的控制,数控衰减器电路原理如 图 6 所示。该电路工作频段为 DC 至 4 GHz,具有 6 位 控制字,可以实现 0.5~31.5 dB 的步进衰减,步进值为 0.5 dB,通过 SPI 接口对功率衰减值进行控制,可以满 足本文设计的微波功率源的幅度控制要求。
2.2.4 第二级驱动放大器
第一级驱动放大器的输出功率不足以驱动末级 功率放大器,因此放大链路采用了第二级驱动放大 器。第二级驱动放大器使用 Qorvo 公司的放大器芯片TQP3M9028, 该 芯 片 在 2.45 GHz 的 增 益 大 约 为 14.4 dB,输出 1 dB 压缩点为 19.8 dBm。该芯片为内匹 配,只需要增加直流偏置电路及 100 pF 的隔直电容即 可工作,偏置电压为 5 V,其电路原理如图 7 所示。


2.2.5 低通滤波器电路
由于锁相环及放大器会产生高次谐波,因此本文 采用广义切比雪夫低通滤波器对这些高次谐波进行 滤除。与切比雪夫低通滤波器相比,广义切比雪夫低 通滤波器在带外有更多的零点,能实现更好的带外抑 制特性[13]。由于信号源输出的微波信号频率为 2.45 GHz, 谐波为 4.9 GHz 和 7.35 GHz,因此将低通滤波器的截 止频率设定为 3.6 GHz,且在 4.9 GHz 和 7.35 GHz 处 的抑制大于 40 dB。图 8 是本文设计的 11 阶广义切比 雪夫低通滤波器的集总参数等效电路 ,其中, L1=0.2032 nH,L2=3.209 nH,L3=2.325 nH,L4=1.707 nH, L5=2.34 nH,L6=1.633 nH,C1=0.4039 pF,C2=0.8099 pF, C3=0.8467 pF。

将图 8 中的集总参数电容与电感用实际微带线进 行替换。低通滤波器使用 FR4 基片,厚度为 0.6 mm,相 对介电常数为 4.6,损耗角正切为 0.02。电感由高阻抗 微带线实现,其物理长度 lL 由式(3)决定[14]:
其中,ωC是截止频率,L 是电感大小,βL 和 Z0L 分别是高
阻抗微带线的相位常数和特性阻抗。电容由平板电容
实现,其计算公式为
其中,S 为平板面积,ε 为相对介电常数,k 为静电力常
量,d 为两板之间的距离,C 是电容大小。经过以上从
集总参数到微带线的变换,再经过优化,最终得到的低
通滤波器电路版图如图 9 所示。

集总参数低通滤波器模型和分布参数低通滤波 器仿真结果如图 10 所示。从仿真结果可以看出,滤波 器在 2.45 GHz 时的插入损耗为 0.7 dB,回波损耗优于 30 dB,在 4.9 GHz 和 7.35 GHz 时的抑制大于 50 dB, 满足设计要求。

2.2.6 功率放大器设计
末级功率放大器采用 NXP 公司的 LDMOS 放大 器芯片 MHT2012N。使用 ADS 对 MHT2012N 进行电 路设计与仿真。在设计中,使用 Rogers RO4350 基板,厚度为 0.508 mm,相对介电常数为 3.66,损耗角正切 为 0.004。由直流特性仿真和数据手册确定功率放大器 的静态工作点为栅极电压 VGSQ1=VGSQ2=5 V,漏极电压 VDSQ1=VDSQ2=28 V。加入偏置电路后,进行稳定性分析, 放大器稳定因子(StabFact)大于 1,满足绝对稳定条 件。之后,对放大器的输入输出端进行匹配,输入端的 源阻抗为(47.3-j30.9)Ω,输出端的负载阻抗为(7.06- j3.92)Ω。输入端通过一截较宽的微带线进行匹配,输 出端由电容构成的 Π 型阻抗匹配网络进行匹配。经过 仿真调试之后,功率放大器最终的电路原理如图 11 (a)所示,加工的实物图如图 11(b)所示。功放的输出 功率曲线和功率附加效率曲线如图 12 所示。可以看 出,功率放大器的增益为 25 dB,最大输出功率为 39.8 dBm,输出功率 1 dB 压缩点为 39.2 dBm,输入功 率为 15.5 dBm 时,最大功率附加效率为 42.3%。


3 整机性能计算与测试
图 1 给出了各器件的增益及输出功率,其中,频率 源的输出功率为-4 dBm,后级的衰减器、第一级驱动 放 大 器 、数 控 衰 减 器 、二级驱动放大器 、低 通 滤 波 器 、 末级功率放大器的增益依次为 -10 dB、 17.5 dB、-31.5~0 dB、14.5 dB、-0.7 dB、25 dB。通过 计算,不考虑连接各器件的微带线及同轴线损耗的情 况下,理论上可以得到 10.8~42.3 dBm 的输出功率。
整机电路实物如图 13 所示。信号源电路采用 28 V 直流电供电,通过 28 V 转 5 V 的 DC-DC 电路为放大 器供电,5 V 直流电转 3.3 V 的稳压芯片为锁相环芯片 及衰减器供电。信号源电路通过排针与单片机进行互 连。信号源电路与功率放大器之间通过同轴线互连构 成整机。功放的栅极由 28 V 转 5 V 的 DC-DC 电路供 电。最终,整个模块由 28 V 的单电源供电。
整机的测试框图如图 14 所示。频谱仪型号为 Rohde&Schwarz FSV40。整机通过触摸屏对频率、输出 功率和信号通断进行控制。测试时,首先将频率设置 为 2.45 GHz,然后以 0.5 dB 的步进值在 0~31.5 dB 范 围内调节数控衰减器的衰减值,可以得到如图 15 所示的输出功率曲线。由图 15 可以看出,功率源的线性度 良好,整个微波源的功率输出范围为 14.0~39.8 dBm。 与计算结果相比,整机输出功率偏低了 2.5 dBm,原因 是末级功率放大器达到了饱和,虽然输入功率增加 了,但是输出功率基本没有变化。此外,还测试了本文 设计的功率源的谐波。将频谱仪的频率范围设置为 1~8 GHz,输出功率设置为 39.8 dBm,在 4.9 GHz 和 7.35 GHz 处的谐波抑制均大于 50 dB,实现了较高的 谐波抑制度。


4 总结
研制了一种工作在 2.45 GHz、最大可输出 39.8 dBm 功率的微波大功率信号源。输出功率可通过数控衰减 器以 0.5 dB 的步进进行控制。由于采用了锁相环技 术,该信号源输出频率稳定。设计了相应的控制程序, 通过触摸屏操作,其控制非常方便。信号源中还引入 了广义切比雪夫低通滤波器,对谐波实现了很好的抑 制。该大功率微波信号源在微波加热、无线能量传输、 微波等离子体等领域具有广阔的应用前景。
作者简介:
王 子 岳(1999—),男 ,江 苏 常 州
人,本科在读,研究方向为微波器件及
系统设计。
Previous:一种宽带小步进微波频率源设计